NORMATIVA
Como futuros docentes y personas que convivimos en una sociedad debemos de conocer y entender las leyes que nos respaldan y, más las que nos afectan a nosotros directamente, por ello vamos a trabajar con las leyes que afectan a la integración de la tecnología en la educación.
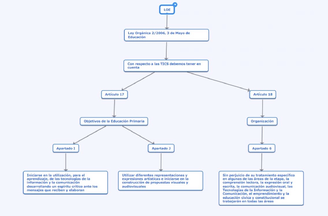
Cuando entró en vigencia la LOE, en el año 2006 se produjo el gran avance de la competencia digital educativa, ya que dicha ley ya se hizo énfasis en dicha competencia.
A continuación, vamos a hacer un recorrido en forma de síntesis en cuanto a qué dicen las leyes sobre dicha competencia.
LOE (Ley Orgánica 2/2006, 3 de Mayo de Educación)
Si indagamos en ella podemos ver que para Educación Primaria encontramos en el Artículo 17 (objetivos de la Educación Primaria) los siguientes apartados:
i) Iniciarse en la utilización, para el aprendizaje, de las tecnologías de la información y la comunicación desarrollando un espíritu crítico ante los mensajes que reciben y elaboran.
j) Utilizar diferentes representaciones y expresiones artísticas e iniciarse en la construcción de propuestas visuales y audiovisuales.
Y, el Artículo 18 (Organización) contiene en su interior un apartado, en concreto el número 6, que dice textualmente:
Sin perjuicio de su tratamiento específico en algunas de las áreas de la etapa, la comprensión lectora, la expresión oral y escrita, la comunicación audiovisual, las Tecnologías de la Información y la Comunicación, el emprendimiento y la educación cívica y constitucional se trabajarán en todas las áreas.

LOMCE (Ley Orgánica 8/2013, 9 de Diciembre para la Mejora de la Calidad Educativa)
Dentro del preámbulo en el apartado XI nos explica que:
La tecnología ha conformado históricamente la educación y la sigue conformando. El aprendizaje personalizado y su universalización como grandes retos de la transformación educativa, así como la satisfacción de los aprendizajes en competencias no cognitivas, la adquisición de actitudes y el aprender haciendo, demandan el uso intensivo de las tecnologías. Conectar con los hábitos y experiencias de las nuevas generaciones exige una revisión en profundidad de la noción de aula y de espacio educativo, solo posible desde una lectura amplia de la función educativa de las nuevas tecnologías. La incorporación generalizada al sistema educativo de las Tecnologías de la Información y la Comunicación (TIC), que tendrán en cuenta los principios de diseño para todas las personas y accesibilidad universal, permitirá personalizar la educación y adaptarla a las necesidades y al ritmo de cada alumno o alumna. Por una parte, servirá para el refuerzo y apoyo en los casos de bajo rendimiento y, por otra, permitirá expandir sin limitaciones los conocimientos transmitidos en el aula. Los alumnos y alumnas con motivación podrán así acceder, de acuerdo con su capacidad, a los recursos educativos que ofrecen ya muchas instituciones en los planos nacional e internacional. Las Tecnologías de la Información y la Comunicación serán una pieza fundamental para producir el cambio metodológico que lleve a conseguir el objetivo de mejora de la calidad educativa. Asimismo, el uso responsable y ordenado de estas nuevas tecnologías por parte de los alumnos y alumnas debe estar presente en todo el sistema educativo. Las Tecnologías de la Información y la Comunicación serán también una herramienta clave en la formación del profesorado y en el aprendizaje de BOLETÍN OFICIAL DEL ESTADO LEGISLACIÓN CONSOLIDADA Página 9 los ciudadanos a lo largo de la vida, al permitirles compatibilizar la formación con las obligaciones personales o laborales y, asimismo, lo serán en la gestión de los procesos. Una vez valoradas experiencias anteriores, es imprescindible que el modelo de digitalización de la escuela por el que se opte resulte económicamente sostenible, y que se centre en la creación de un ecosistema digital de ámbito nacional que permita el normal desarrollo de las opciones de cada Administración educativa.

El Real Decreto 126/2014 del 28 de febrero
El Real Decreto 126/2014 del 28 de febrero por el cual se establece el currículo básico de la Educación Primaria.
En él encontramos el uso de la tecnología e Internet en muchos apartados, incorporando las TIC y su uso a diario como una competencia, como podemos ver en el en el Artículo 2. Definiciones, más concreto en el punto 2, en el 2º dice: Competencia matemática y competencias básicas en ciencia y tecnología, , y el desarrollo de la misma para la encontrar información, noticias, artículos, revistas, entre otros.
En el artículo 7.Objetivos de la Educación Primaria en el apartado i) se expresa lo siguiente: Iniciarse en la utilización, para el aprendizaje, de las Tecnologías de la Información y la Comunicación desarrollando un espíritu crítico ante los mensajes que reciben y elaboran. Nos explica que su uso puede servir para trabajos diversos, tanto individuales como grupales, para programar, estructurar la información, reproducir diferente contenido audiovisual con fines educativos.
Y vemos reflejada la tecnología en las diferentes materias para mejorar su aprendizaje.
Así como también nos explica la importancia de su uso como así podemos interpretar en el Anexo II, en las Asignaturas específicas, apartado a) Educación Artística, donde podemos leer: Los alumnos y alumnas son personas del siglo XXI y no pueden estar alejados del conocimiento de las tecnologías propias de este siglo; así pues, también va a aprender a utilizar, de forma responsable, las posibilidades que las Tecnologías de la Información y la Comunicación ofrecen para el desarrollo de las capacidades artísticas en el alumnado.

Decreto Autonómico de 2015
La Comunidad Autónoma de Andalucía ostenta la competencia compartida para el establecimiento de los planes de estudio incluida la ordenación curricular, de conformidad con lo dispuesto en el artículo 52.2 del Estatuto de Autonomía para Andalucía, sin perjuicio de lo recogido en el artículo 149.1.30.ª de la Constitución, a tenor del cual corresponde al Estado dictar las normas básicas para el desarrollo del artículo 27 de la norma fundamental, a fin de garantizar el cumplimiento de las obligaciones de los poderes públicos en esta materia.
El objetivo fundamental de la educación obligatoria es el desarrollo integral de la persona tanto a nivel individual como social. Es necesario incidir desde la acción educativa en la adopción de las actitudes y valores que, a partir del respeto al pluralismo, la libertad, la justicia, la igualdad, la responsabilidad y el pensamiento crítico basado en la racionalidad contribuyan a construir una sociedad más desarrollada y justa. Por ello, en las enseñanzas que se regulan en el presente Decreto, se ha determinado que las opciones formativas que se oferten al alumnado tengan en cuenta los principios éticos de convivencia que emanan de la Constitución Española y del Estatuto de Autonomía para Andalucía. Destacar también que la oferta curricular potencia el desarrollo de las tecnologías de la información y la comunicación. En las competencias clave aparece en el punto 2: Competencia matemática y competencias básicas en ciencia y tecnología.
En las programaciones didácticas aparece en el punto 4: 4. Las programaciones didácticas de todas las áreas incluirán actividades y tareas en las que el alumnado leerá, escribirá y se expresará de forma oral, así como hará uso de las Tecnologías de la Información y la Comunicación.
En las áreas de conocimiento se ve la tecnología reflejado como: En el caso de áreas a determinar, los centros docentes podrán ofrecer, entre otras, asignaturas relacionadas con el aprendizaje de las lenguas de signos, del sistema braille, la tiflotecnología y la autonomía personal. Sin perjuicio de su tratamiento específico en algunas de las áreas de la etapa, la comprensión lectora, la expresión oral y escrita, la comunicación audiovisual, las Tecnologías de la Información y la Comunicación, el emprendimiento y la educación cívica y constitucional se trabajarán en todas las áreas.
Y en las evaluaciones individualizadas :
Al finalizar el sexto curso de Educación Primaria se realizará una evaluación final individualizada a todos los alumnos y alumnas en la que se comprobará el grado de adquisición de la competencia en comunicación lingüística, de la competencia matemática y de las competencias básicas en ciencia y tecnología, así como el logro de los objetivos de la etapa.
Con respecto a la Orden de 17 de marzo de 2015, por la que se desarrolla el currículo correspondiente a la Educación Primaria en Andalucía podemos decir que la tecnología y su uso para facilitar el desarrollo de las competencias de los alumnos se ve muy reforzado
y forman parte del uso habitual como instrumento facilitador para el desarrollo del currículo.

Decreto 97/2015, del 3 de Marzo
En el Decreto 97/2015, de 3 de marzo, por el que se establece la ordenación y el currículo de la Educación Primaria en la Comunidad Autónoma de Andalucía se potencia el desarrollo de las tecnologías de la información y la comunicación.

